2026年春节、元宵佳节临近,糕点、腌腊肉、坚果作为节日消费的核心年货品类,其食品安全直接关系到消费者身体健康、企业品牌声誉及市场消费信心。当前,年货市场进入备货、流通高峰期,从生产加工环节、流通环节到包装标识等,各个环节均可能存在食品安全风险。
梅里埃营养科学(中国)作为具备CMA、CNAS双重资质的第三方检测机构,深耕食品检测领域多年,凭借专业的技术团队、先进的检测设备及完善的服务体系,特制定本专项检测推荐方案。方案聚焦三类年货的高频风险点,适配生产企业、经营商户、电商平台等不同主体的检测需求,提供精准、高效、全面的检测服务,助力相关企业排查风险、合规经营,共同守护节日期间的食品安全。
检测服务核心依据
(一)法律法规依据
严格遵循《中华人民共和国食品安全法》《中华人民共和国食品安全法实施条例》《食品安全抽样检验管理办法》《食品生产经营监督检查管理办法》等法律法规,确保检测流程、结果判定及报告出具符合监管要求,为客户提供具备法律效力的检测数据。
(二)国家食品安全标准依据
- 糕点类:《食品安全国家标准 糕点、面包》(GB 7099-2015)、《食品安全国家标准 速冻面米与调制食品》(GB 19295-2021)(针对汤圆、元宵);
- 腌腊肉类:《食品安全国家标准 腌腊肉制品》(GB 2730-2015)、《食品安全国家标准 食品添加剂使用标准》(GB 2760-2014);
- 坚果类:《食品安全国家标准 坚果与籽类食品》(GB 19300-2014)、《食品安全国家标准 食品中污染物限量》(GB 2762-2022);
- 通用标准:《食品安全国家标准 食品微生物学检验》(GB 4789系列)、《食品安全国家标准 食品理化检验方法》(GB 5009系列)、《食品安全国家标准 预包装食品标签通则》(GB 7718-2011)。
检测范围
- 糕点类:传统节日糕点(年糕、汤圆、元宵、桃酥、麻饼、酥皮糕点等)、西式糕点(蛋糕、面包、饼干)、散装糕点、预包装糕点及糕点礼盒;
- 腌腊肉类:腊肉、腊肠、腊鱼、腊鸭、腊排骨、腊鸡等传统腌腊制品,涵盖散装、真空包装、礼盒装产品;
- 坚果类:葵花籽、南瓜子、核桃、杏仁、巴旦木、腰果、碧根果、夏威夷果等,包括原味、调味坚果(盐焗、琥珀桃仁等)、散装坚果、预包装坚果及坚果礼盒。
专项检测项目与风险聚焦
基于节日消费特点及三类产品高频风险隐患,梅里埃营养科学(中国)特推出国抽基础套餐及深度风险监控套餐,兼顾合规要求与风险监控需求:
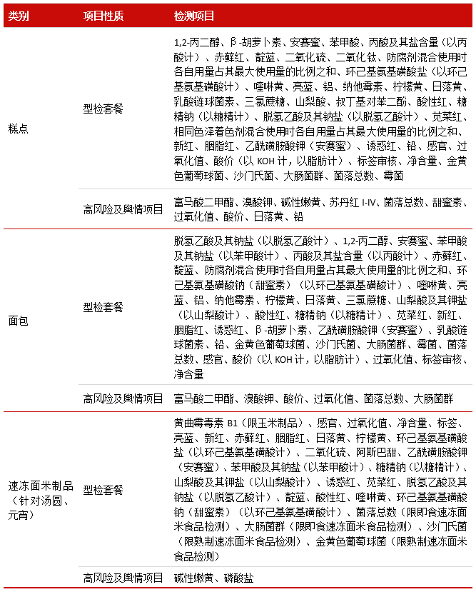
(一)糕点类
基础检测套餐(合规必备)-国抽基础套餐
-国抽基础套餐.png)
强化检测套餐(风险深度排查)-特色套餐
-特色套餐.png)
(二)腌腊肉类
基础检测套餐(合规必备)-国抽基础套餐
-国抽基础套餐.png)
强化检测套餐(风险深度排查)-特色套餐
-特色套餐.png)
(三)坚果类
基础检测套餐(合规必备)-国抽套餐
-国抽基础套餐.png)
强化检测套餐(风险深度排查)-特色套餐
-特色套餐.png)
节假日消费提示
为保障广大消费者度过安全祥和的节日,我们建议:
(一)优选正规渠道,筑牢安全底线
优先选择在证照齐全、管理规范的商场、超市、农贸市场等场所购买食品;线上采购应选择信誉良好的平台和商家。
(二)细看包装标签,规避消费陷阱
注意查看食品包装标识是否齐全(如生产日期、保质期、生产厂家、成分表等),不购买过期、包装破损、包装标识不全的食购买冷链食品时,应注意其储存温度是否符合要求品。
(三)理性囤货消费,兼顾新鲜与节约
节日期间虽需储备食品,但应根据家庭人口数量与消费能力合理采购,避免因囤货过多导致食品过期浪费。生鲜肉类、水产品等易腐食品需及时冷藏或冷冻保存,做到分类存放、密封隔绝,防止串味与交叉污染;干货、坚果等食品应存放在干燥、通风、阴凉处,避免受潮霉变。
守护年味,安全为先。梅里埃营养科学(中国)愿以专业可靠的检测服务,为您的产品质量保驾护航。
如有相关需求,欢迎联系您的业务代表或致电400-645-8088咨询!
