2026年春茶季即将到来,作为全年品质标杆与高附加值的核心品类,春茶的质量安全显著影响茶企的市场订单履约能力与品牌声誉。无论是深耕国内市场,还是拓展海外出口业务,“安全”始终是春茶价值的基石。
当前,国内外茶叶监管形势同步趋严,法规修订频繁。为协助茶企及供应链上下游有效规避合规风险、筑牢质量防线,梅里埃营养科学(中国)结合最新法规动态与多年服务经验,总结了2026春茶季需重点关注的风险项,并提供覆盖“内销+出口”双市场的配套支持方案。
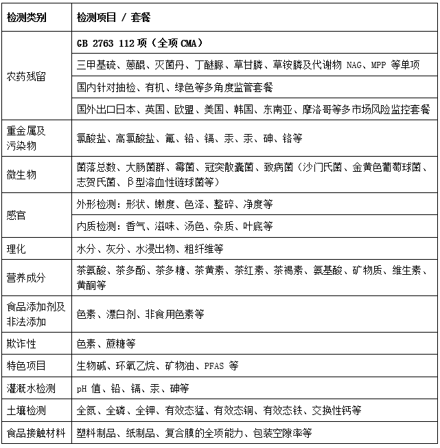
2026春茶主要质量安全风险聚焦
一、农药残留:法规更新,合规门槛显著抬升
春茶虽病虫害相对较少,但因嫩芽富集效应及部分茶区用药习惯,农残风险依然需要关注。2026年需特别留意以下法规变化:
1、中国:2026年2月25日,《GB 2763-2026 食品安全国家标准 食品中农药最大残留限量》正式发布。
茶叶类农残限量:由原有的110项增加到了112项;
增加了2项农残:氟啶虫酰胺,最大残留限量为15mg/kg;唑螨酯,最大残留限量为8mg/kg。
2、欧盟(重大变更):依据(EU) 2023/334号条例,2026年3月7日过渡期结束后,茶叶中噻虫胺(Clothianidin)和噻虫嗪(Thiamethoxam)的限量标准将正式收紧至0.05 mg/kg(此前部分情况可适用更高默认值或特定豁免)。此外,唑虫酰胺(Tolfenpyrad)、呋虫胺(dinotefuran)等未登记农药继续严格执行0.01 mg/kg的“一律标准”。
3、日本:肯定列表制度对未列明农药一律按不得超过0.01 mg/kg执行。2026年2月19日日本政府发布公告,拟将茶叶中四螨嗪(Clofentezine)最高限量降低至0.01mg/kg(现行为20mg/kg),本修订将于2027年02月19日实施。
4、美国:2026年2月20日,美国环保署(EPA)发布相关文件,明确在干茶中,喹螨醚(Fenazaquin)MRLs(最大残留限量)为10mg/kg,乙螨唑(Etoxazole)MRLs为15mg/kg,氟啶虫酰胺(Flonicamid)在茶叶中的MRLs为40mg/kg。本修订自2026年2月20日起生效。
2026春茶高频风险项目清单:草甘膦、唑虫酰胺、呋虫胺、蒽醌、啶虫脒、吡虫啉、乙酰甲胺磷、水胺硫磷、氟啶虫酰胺、柠檬黄、日落黄。
二、重金属与环境富集
早春气温回升,茶树根系活跃,若茶园土壤本底值高或周边存在污染源,铅、镉、砷等重金属易在嫩芽中富集。特别是老旧茶园及公路沿线茶园,需加强原料入库前的重金属筛查。
三、微生物与真菌毒素风险
代用茶、花茶等品类中,霉菌、菌落总数超标现象屡见不鲜,需强化生产储存环节的卫生管控。
四、掺假与非法添加
部分生产环节若把控不当,可能出现违规添加柠檬黄等着色剂和香精的情况,既违反相关标准,也会影响品牌口碑。
专业服务方案,全方面保障茶叶品质
梅里埃营养科学(中国)拥有20余年茶叶质量服务经验,为众多知名企业提供检测、审核、认证、咨询与培训等全链条服务,涵盖以下内容:
一、针对性检测服务
梅里埃已获得《GB 2763-2026 食品安全国家标准 食品中农药最大残留限量》 针对茶叶112项农残全项CMA资质!

二、法规与技术支持
- 标签审核
- Safety Hud食品安全预警系统
- Limit Detector全球限量查询
- Regulatory Update全球法规查新
- 法规咨询培训
三、审核认证
提供供应链审核、OEM评估、BRCGS、SQF、FSSC22000、HACCP、GAP、有机、富硒有机认证等多项服务,协助企业系统管控风险,提升品牌信誉与市场认可度。
春茶上市之际,我们特意推出专项优惠服务,帮您从容应对质量挑战,抢占市场先机。
如有相关需求,欢迎联系您的专属业务伙伴或致电400-645-8088咨询!
